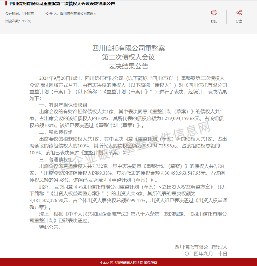
据四川信托有限公司管理人发布相关公告,今日10时,四川信托重整案第二次债权人会议通过网络方式召开,由有表决权的债权人(以下简称“债权人”)对《四川信托有限公司重整计划(草案)》(以下简称"《重整计划(草案)》”)进行了表决。经统计,表决结果如下:
一、有财产担保债权组
出席会议的有财产担保债权人共1家,其中表决同意《重整计划》的债权人共1家,占出席会议的该组债权人的100%,其所代表的债权金额为1,279,093,159.68元,占该组债权总额100%。该组已表决通过《重整计划》。
二、税款债权组
出席会议的税款债权人共1家,其中表决同意《重整计划》的债权人共1家,占出席会议的该组债权人的100%,其所代表的债权金额为295,494,725.96元,占该组债权总额的100%。该组已表决通过《重整计划》。
三、普通债权组
出席会议的普通债权人共7752家,其中表决同意《重整计划》的债权人共7704家,占出席会议的该组债权人的99.38%,其所代表的债权金额为30,498,963,547.95元,占该组债权总额的94.49%。该组已表决通过《重整计划》。此外,表决同意《lt;四川信托有限公司重整计划gt;之出资人权益调整方案》(以下简称“《出资人权益调整方案》”)的出资人共8家,其所代表的表决权额为3,481,502,276.98元,占全体出资人表决权总额的99.47%。出资人组已表决通过《出资人权益调整方案》。综上,根据《中华人民共和国企业破产法》第八十六条第一款的规定,《四川信托有限公司重整计划》已获表决通过。





